Skip to main content
Featured Scientist
Jin-Mei Lai

College of Science and Engineering

Jin-Mei Lai

Department of Life Science

Fu Jen Catholic University, New Taipei City, Taiwan


開發 Pitavastatin 與 Atorvastatin 的新用途以克服高血糖環境下轉移性大腸直腸癌的化療抗藥性

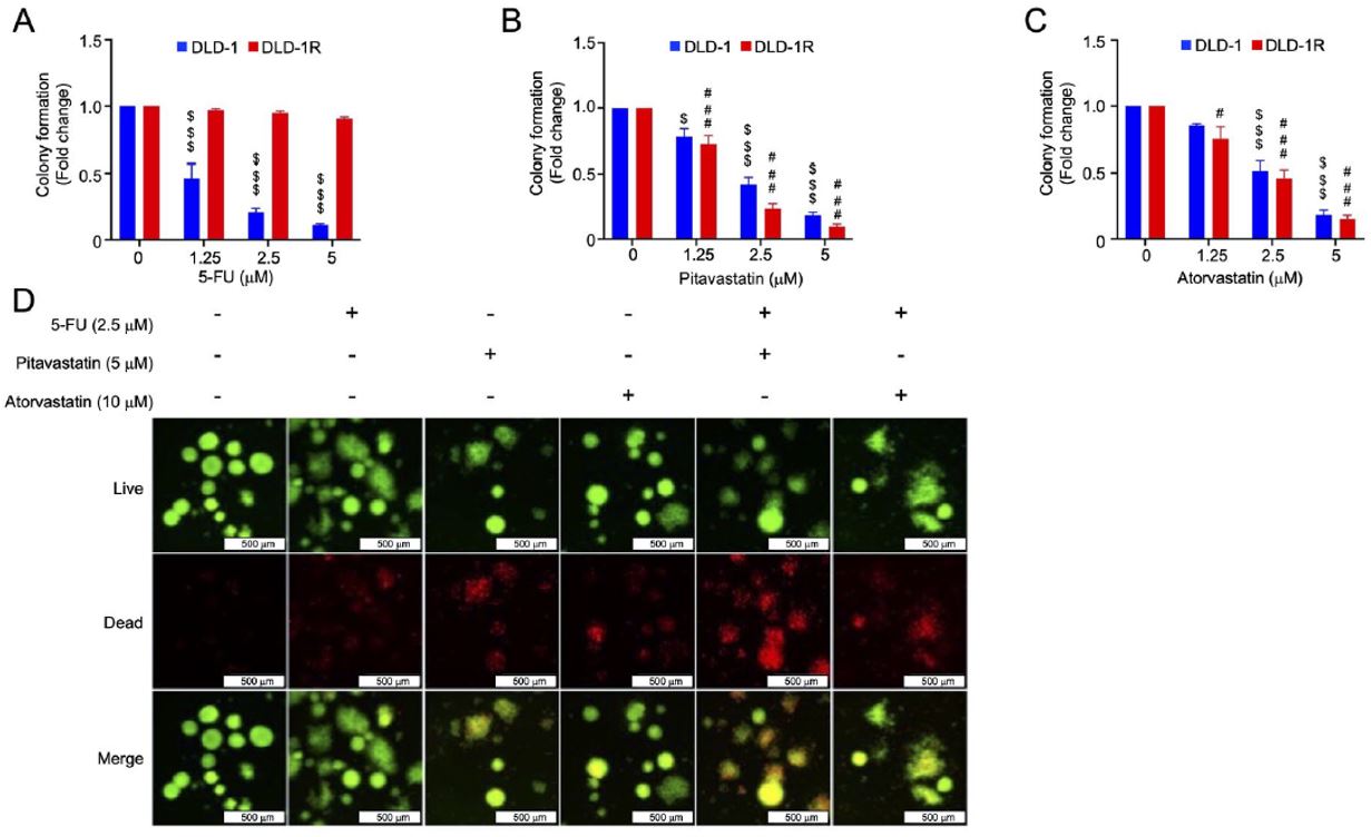
A bioinformatics analysis identified pitavastatin and atorvastatin as promising drug candidates. The CMS4 CRC cell line SW480 (SW480-HG) was established and cultured under high glucose conditions to simulate hyperglycemia-induced drug resistance and metastasis in CRC patients. Pitavastatin and atorvastatin could inhibit cell proliferation and 3D spheroid formation of CMS4 CRC cells under high glucose conditions. In addition, both pitavastatin and atorvastatin can syn-ergistically promote the 5-FU-mediated cytotoxic effect and inhibit the growth of 5-FU-resistant CRC cells. Mechanistically, pitavastatin and atorvastatin can induce apoptosis and synergistically. promote the 5-FU-mediated cytotoxic effect by activating autophagy, as well as the PERK/ATF4/CHOP signaling pathway while decreasing YAP expression.

Conclusion

This study highlights the biomarker-guided precision medicine strategy for drug repurposing. Pitavastatin and atorvastatin could be used to assist in the treatment of advanced CRC, particularly with CMS4 subtype CRC patients who also suffer from hyperglycemia. Pitavastatin, with an achievable dosage used for clinical interventions, is highly recommended for a novel CRC therapeutic strategy.

 

Keywords:大腸直腸癌(Colorectal cancer, CRC)、化療抗藥性(chemoresistance)、pitavastatin、 atorvastatin

4 views
Scroll